

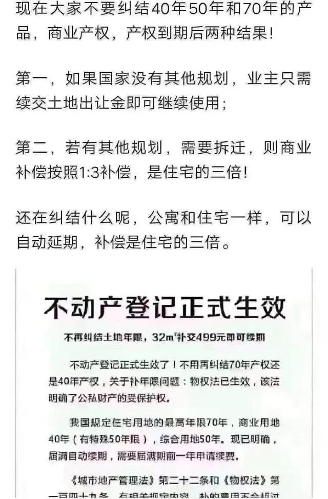
公寓以后不叫公寓!
叫小面积住宅!
拆迁赔付是普通住宅三倍
还能注册公司!
国家都鼓励你投资公寓!

为什么要买公寓?我给大家普及一下知识
【商住公寓】
1.公寓面积小,单价便宜,还款时间短,月供低
2 .公寓拆迁赔偿金比70年住宅高。
3.公寓可自住,可注册公司。
4.公寓周边生活配套更*。
5.公寓拆迁时间短,换房时间优先。
6.公寓一般住单身贵族,企业白领,整体人群素质高。
7.公寓对二次换大面积住房无影响,仍能享受首套按揭利率。
8.公寓比住宅的租金要高。
9.公寓周边配套齐全,购物逛街,饮食方便。
10.物业管理会更加的规范和到位。
11.公寓面积小,总价低,适合投资,也适合过渡。
12 公寓附近商铺结构配比比住宅的商业配比合理,所以很快可以形成以小区为中心的商业氛围,吸引人气,人气高了,投资回报率的必然会高上去。
商业公寓有个特别明显的优势,那就是可以注册公司使用,这对于一些创业初期,资金不足的创业者来说,*是很有诱惑力,所以,即便是租金价格和周边面积更大的住宅相仿,也会毫不犹豫的选择公寓。
相比起住宅,作为商业公寓,在以后的拆迁中,赔偿远高于普通住宅,相比起普通住宅1;1的赔付安置,商业公寓1;3的赔付直接秒杀住宅,收益竟然是普通住宅的三倍。
所以,现在很多人都在追捧商业公寓,这里面的原因,你知道了吗?如果有需求,建议早上车!
公众号改版了,点击星标喜欢的公众号可以正常免费接收文章
不星标将接收不到文章推送

优质公众号推荐